G8HEH

2-METRE TRANSCEIVER

 

Block Diagram

 

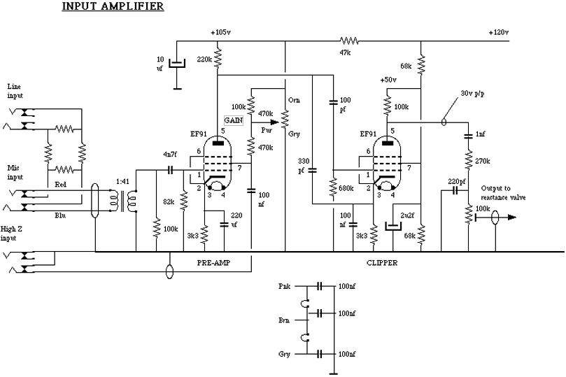
Microphone pre-amp
Modulator, Crystal Oscillator and 1st Tripler
Variable Frequency Oscillator
Second Tripler and Transmission Mixer
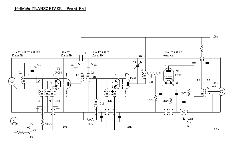
Front End and First Mixer
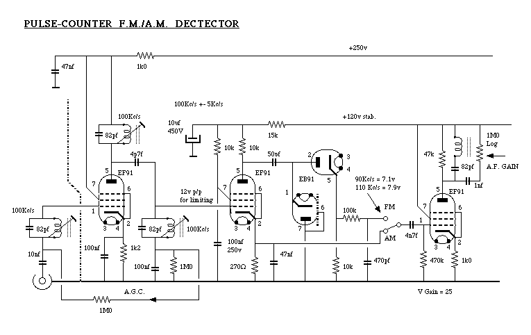
Limiter and Detector
Audio Output and Voltage Stabiliser
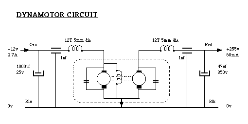
Dynamotor Power Supply

 

 Microphone Amplifier and Clipper

 

Modulator, Crystal Oscillator and 1st Tripler

 

Variable Frequency Oscillator

 

Second Tripler and Transmission Mixer

 

Front End and First Mixer

 

Limiter and Detector

 

Audio Output and Voltage Stabiliser

 

Dynamotor Power Supply