PARALLEL-TRACKING TURNTABLE
Link to analogue computer for scratch reduction
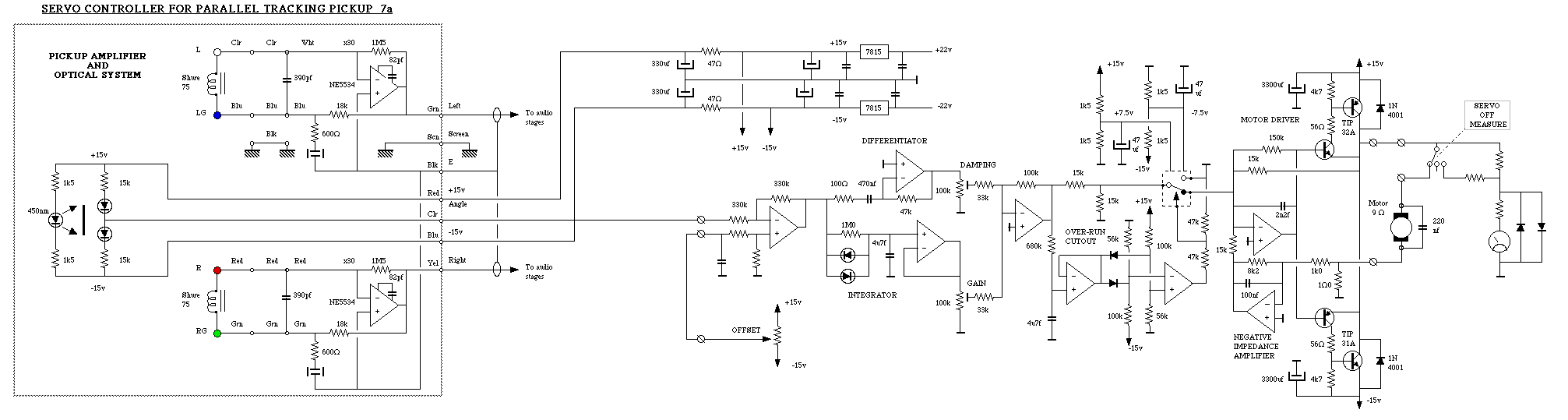
Parallel tracking servo
Speed control
Pre-amp
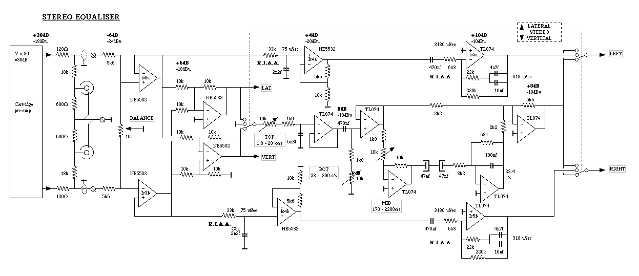
Equaliser
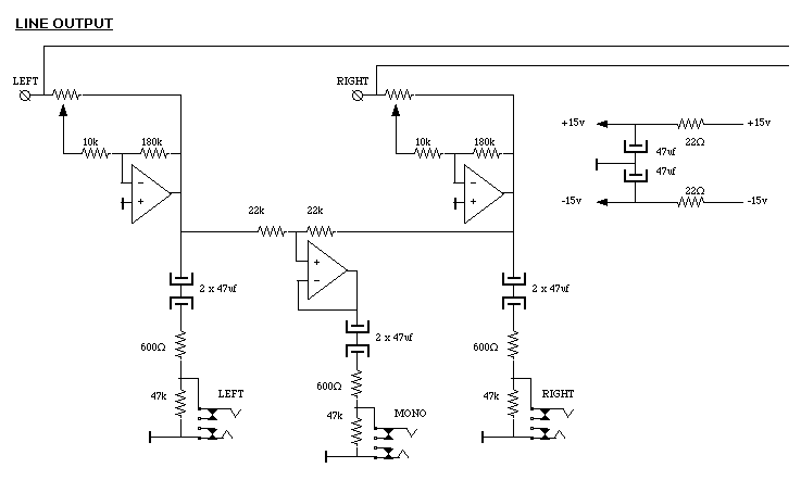
Output stages
Power supply
HEAD AMPLIFIER AND SERVO CONTROL
SPEED CONTROL
MODIFICATIONS TO SONY PS-LX 20 TURNTABLE
TO GIVE VARIABLE SPEED FROM 25 TO 120 RPM
USING A 10-TURN POTENTIOMETER AND 'CYCLOMETER' TYPE DIAL
EQUALISER BLOCK DIAGRAM
EQUALISER GIVES RIAA IN STEREO
OR
VARIABLE EQUALISATION IN MONO
FROM EITHER LATERALLY OR VERTICALLY-MODULATED RECORDINGS
OUTPUT STAGES
POWER SUPPLY

Link to analogue computer for scratch reduction